Overview

It is challenging to find bike trails, especially in new places. It is hard to find a biking community. Cycle is an app for all cyclists, regardless of skill level. Cycle allows users to filter and search for bike trails. They can record rides, review stats, and participate in challenges. Additionally, users can follow friends, join groups, and share rides with others.


Bench Marking
The sketching process involved exploring which information would be included in the flight overview tab, how the information would be grouped, and how to build a visual hierarchy. The information was sorted into four groups: origin, schedule, flight, and update.  Origin and flight information are key for making the flight identifiable for passengers, while schedules and updates are essential for displaying the status information.

Personas
In early iterations of the overview page, variables such as color, type size, and shapes were restricted to focus on establishing a strong foundational composition. Categorical titles proved to be unnecessary to include. This is because the typographical grid system should be strong enough for the labels to be redundant. Flights appear chronologically because a passenger's flying experience is inherently time-sensitive.
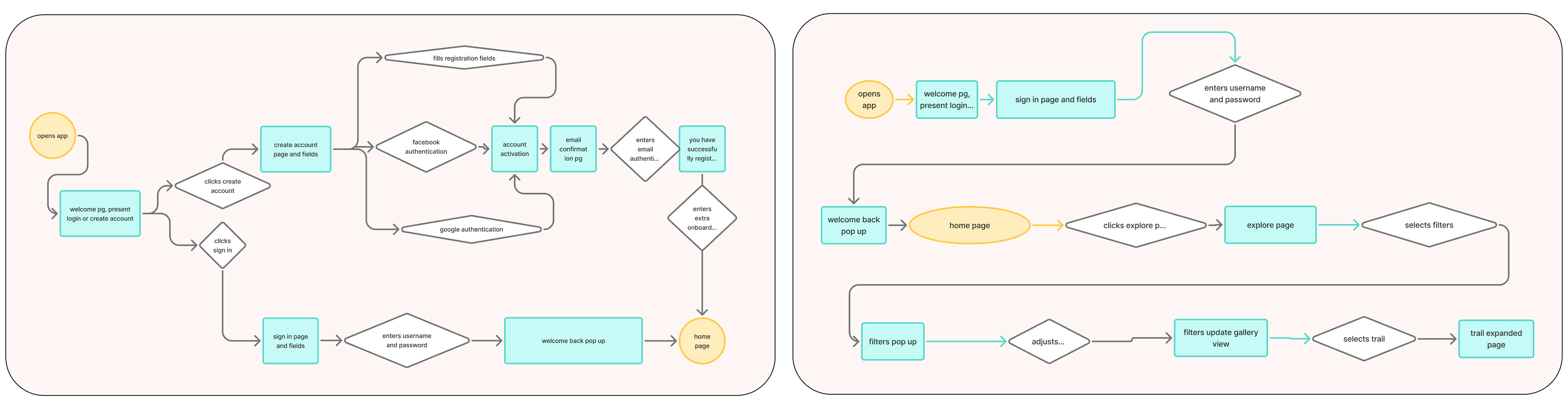
Task Flows
Task Flow A: Finding a Trail
Task Flow A: Finding a Trail
On the detailed flight information page, it was apparent that type sizes needed to have a larger contrast in scale to better occupy the composition. The visual hierarchy was not strong and future iterations should have the flight status as the top level of the hierarchy.
Site Map
Wireframe Sketches
Digital Wireframes (Lo-Fi)
Mood Board
 The contact numbers are at the top of the visual hierarchy so the user can easily navigate to their desired resource. Icons were designed for each resource to create a distinction between the groupings and make the resources easily recognizable. 
Style Tile Exploration 1
For the welcome page, the objective was to design a simple, clear introduction to the Atlanta Airport. The contrast was lowered between the background and the material to create a greater sense of calm and ease for the users. 
Style Tile Exploration 2
Final Style Tile
App Icon
Final Wireframes
Onboarding
Finding a Trail
Video Walkthrough
Prototype

You may also like

Back to Top